symbol

Gets and sets symbol properties

Format

TV::symbol action [ object-id ] [other-args ]

Arguments

action

The action to perform, as follows:

code_unit_by_soid

Returns the containing scope of a line number. For example:

TV::symbol code_unit_by_soid $start_line

commands

Displays the subcommands that you can use. The CLI responds by displaying the subcommands shown here. Do not use additional arguments with this subcommand.

dump

Dumps all properties of the symbol whose soid (symbol object ID) is named. Do not use additional arguments with this command.

get

Returns properties of the symbols whose soids are specified here. The other-argsargument names the properties to be returned.

properties

Displays the properties that the CLI can access. Do not use additional arguments with this option. These properties are discussed later in this section.

read_delayed

Only global symbols are initially read; other symbols are only partially read. This command forces complete symbol processing for the compilation units that contain the named symbols.

resolve_final

Performs a sequence of resolve_next operations until the symbol is no longer undiscovered. If you apply this operation to a symbol that is not undiscovered, it returns the symbol itself.

resolve_next

Some symbols only serve to hold a reference to another symbol. For example, a typedef is a reference to the aliased type, or a const-qualified type is a reference to the non-consts qualified type. These reference types are called undiscovered symbols. This operation, when performed on an undiscovered symbol, returns the symbol the type refers to. When this is performed on a symbol, it returns the symbol itself.

rebind

Changes one or more structural properties of a symbol. These operations can crash TotalView or cause it to produce inconsistent results. The properties that you can change are:

address: the new address:

base_name: the new base name. The symbol must be a base name.

line_number: the new line number. The symbol must be a line number symbol.

loader_name: the new loader name and a file name.

scope: the soid of a new scope owner.

type_index: the new type index, in the form <n, m, p>. The symbol must be a type.

set

Sets a symbol’s property. Not all properties can be set. Determine which properties can be set using the writable_properties property. For example,

TV::symbol set $new_upc_type \

type_index $old_idx

writable_properties

Returns a list of writable properties. For example:

TV::symbol writable_properties $symbol_id

object-id

The ID of a symbol.

other-args

Arguments required by the get subcommand.

Description

The TV::symbol command lets you examine and set the symbol properties and states.

Symbol Properties

Table 30 lists the properties associated with the symbols information that TotalView stores. Not all of this information will be useful when creating transformations. However, it is possible to come across some of these properties and this information will help you decide if you need to use it in your transformation. In general, the properties used in the transformation files that Perforce Software provided will be the ones that you will use.

Table 30. Symbol Properties

Symbol Kind

Has base_ name

Has type_index

Property

 

 

aggregate_type

X

X

aggregate_kind
artificial
external_name

full_pathname
id
kind

length
logical_scope_owner
scope_owner

array_type

X

X

artificial
data_addressing
element_addressing
external_name
full_pathnameid

index_type_index
kind
logical_scope_owner
lower_bound
scope_owner
stride_bound

submembers
target_type_index
upper_bound
validator

block

X

 

address_class
artificial
full_pathname

id
kind
length

location
logical_scope_owner
scope_owner

char_type

X

X

artificial
external_name
full_pathname

id
kind
logical_scope_owner

scope_owner
target_type_index

code_type

X

X

artificial
external_name
full_pathname

id
kind
logical_scope_owner

scope_owner

ds_ undis-covered_- type

X

X

artificial

id

kind
logical_scope_owner
scope_owner

target_type_index

enum_type

X

X

artificial
enumerators
external_name

full_pathname
id
kind

logical_scope_owner
scope_owner
value_size

file

X

 

artificial
compiler_kind
delayed_symbol
demangler

full_pathname
idkind
language

logical_scope_owner
scope_owner

float_type

X

X

artificial
external_name
full_pathname

id
kind
length

logical_scope_owner
scope_owner

function_type

X

X

artificial
external_name
full_pathname

id
kind
logical_scope_owner

scope_owner

image

X

 

artificial
full_pathname

id

kind

int_type

X

X

artificial
external_name
full_pathname

id
kind
length

logical_scope_owner
scope_owner

label

X

 

address_class
artificial
full_pathname

id
kind
location

logical_scope_owner
scope_owner

linenumber

 

 

address_class
artificial
full_pathname

id
kind
location

logical_scope_owner
scope_owner

loader_symbol

 

 

address_class
artificial
full_pathname

id
kind
length

location
logical_scope_owner
scope_owner

member

X

 

address_class
artificial
full_pathname
id

inheritance
kind
location
logical_scope_owner

ordinal
scope_owner
type_index

module

X

 

artificial
full_pathname

id
kind

logical_scope_owner
scope_owner

named_-constant

X

 

artificial
full_pathname
id

length
length
logical_scope_owner

scope_owner
type_index
value

namespace

X

 

artificial
full_pathname

idkind

logical_scope_owner
scope_owner

opaque_type

X

X

artificial
external_name
full_pathname

id
kind
logical_scope_owner

scope_owner

pathname_-reference_-symbol

X

 

artificial
id
full_pathname

kind
lookup_scope
logical_scope_owner

resolved_-symbol_-pathname
scope_owner

pointer_type

 

X

artificial
external_name
full_pathname
id

kind
length
logical_scope_owner
scope_owner

target_type_index
validator

qualified_type

X

X

artificial
external_name
full_pathname

id
kind
logical_scope_owner

qualification
scope_owner
target_type_index

soid_reference_-symbol

X

 

artificial
full_pathname
id

kind
logical_scope_owner
resolved_symbol_id

scope_owner

stringchar_type

X

X

artificial
external_name
full_pathname

id
kind
logical_scope_owner

scope_owner
target_type_index

subroutine

X

 

address_class
artificial
full_pathname
id

kind
length
location
logical_scope_owner

return_type_index
scope_owner
static_chain
static_chain_height

typedef

X

X

artificial
external_name
full_pathname

idkind
kind
length

logical_scope_owner
scope_owner
target_type_index

variable

X

 

address_class
artificial
full_pathname
id

is_argument
kind
location
logical_scope_owner

ordinal
scope_owner
type_index

void_type

X

X

artificial
external_name
full_pathname

id
kind
length

logical_scope_owner
scope_owner

wchar_type

X

X

artificial
external_name
full_pathname

id
kind
logical_scope_owner

scope_owner
target_type_index

 

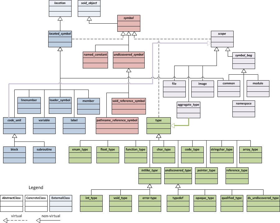
Figure 198 shows how these symbols are related.

Figure 198. Symbols Architecture

Here are definitions of the properties associated with these symbols.

address_class

contains the location for a variety of objects such as a func, global_var, and a tls_global.

aggregate_kind

One of the following: struct, class, or union.

artificial

A Boolean (0 or 1) value where true indicates that the compiler generated the symbol.

compiler_kind

The compiler or family of compiler used to create the file; for example, gnu, xlc, intel, and so on.

data_addressing

Contains additional operands to get from the base of an object to its data; for example, a Fortran by-desc array contains a descriptor data structure. The variable points to the descriptor. If you do an addc operation on the descriptor, you can then do an indirect operation to locate the data.

Figure 199. Data Addressing

delayed_symbol

Indicates if a symbol has been full or partially read-in. The following constants are or’d and returned: skim, index, line, and full.

demangler

The name of demangler used by your compiler.

element_addressing

The location containing additional operands that let you go from the data’s base location to an element.

enumerators

Name of the enumerator tags. For example, if you have something like enum[R,G,B], the tags would be R, G, and B.

external_name

When used in data types, it translates the object structure to the type name for the language. For example, if you have a pointer that points to an int, the external name is int *.

full_pathname

This is the # separated static path to the variable; for example, ##image#file#externalname....

id

The internal object handle for the symbol. These symbols always take the form number|number.

index_type_index

The array type’s index type_index; for example, this indicates if the index is a 16-, 32-, 64-bit, and so on.

inheritance

For C++ variables, this string is as follows: [ virtual ] [ { private | protected | public } ] [ base class ]

is_argument

A true/false value indicating if a variable was a parameter (dummy variable) passed into the function.

kind

One of the symbol types listed in the first column of the previous table.

language

A string containing a value such as C, C++, or Fortran.

length

The byte size of the object. For example, this might represent the size of an array or a subroutine.

location

The location in memory where an object’s storage begins.

logical_scope_owner

The current scope’s owner as defined by the language’s rules.

Figure 200. Logical Scope Owner

lookup_scope

This is a pathname reference symbol that refers to the scope in which to look up a pathname.

lower_bound

The location containing the array’s lower bound. This is a numeric value, not the location of the first array item.

ordinal

The order in which a member or variable occurred within a scope.

qualification

A qualifier to a data type such as const or volatile. These can be chained together if there is more than one qualifier.

Figure 201. Qualification

resolved_symbol_id

The soid to lookup in a soid reference symbol.

resolved_-symbol_-pathname

The pathname to lookup in a Fortran reference symbol.

return_type_index

The data type of the value returned by a function.

scope_owner

The ID of the symbol’s scope owner. (This is illustrated by the figure within the logical_scope_owner definition.)

static_chain

The location of a static link for nested subroutines.

static_chain_height

For nested subroutines, this indicates the nesting level.

stride_bound

Location of the value indicating an array’s stride.

submembers

If you have an array of aggregates or pointers and you have already dived on it, this property gives you a list of {name type} tuples where name is the name of the member of the array (or * if it's an array of pointers), and type is the soid of the type that should be used to dive in all into that field.

target_type_index

The type of the following entities: array, ds_undiscovered_type, pointer, and typedef.

type_index

One of the following: member, variable, or named_constant.

upper_bound

The location of the value indicating an array’s upper bound or extent.

validator

The name of an array or pointer validator. This looks at an array descriptor or pointer to determine if it is allocated and associated.

value

For enumerators, this indicates the item’s value in hexadecimal bytes.

value_size

For enumerators, this indicates the length in bytes

Symbol Namespaces

The symbols described in the previous section all reside within namespaces. Like symbols, namespaces also have properties. Table 31 lists the properties associated with a namespace. Figure 202 illustrates how these namespaces are related.

Table 31. Namespace Properties

Symbol Namespaces

Properties

 

block_symname

base_name

 

c_global_symname

base_name

loader_name

 

loader_file_path

 

c_local_symname

base_name

 

c_type_symname

base_name

type_index

cplus_global_symname

base_name

cplus_template_types

 

cplus_class_name

cplus_type_name

 

cplus_local_name

loader_file_path

 

cplus_overload_list

loader_name

cplus_local_symname

base_name

cplus_overload_list

 

cplus_class_name

cplus_template_types

 

cplus_local_name

cplus_type_name

cplus_type_symname

base_name

cplus_template_types

 

cplus_class_name

cplus_type_name

 

cplus_local_name

type_index

 

cplus_overload_list

 

file_symname

base_name

directory_path

 

directory_hint

 

fortran_global_symname

base_name

loader_file_path

 

fortran_module_name

loader_name

 

fortran_parent_function_name

 

fortran_local_symname

base_name fortran_parent_function_name

 

 

fortran_module_name

 

fortran_type_symname

base_name

fortran_parent_function_name

 

fortran_module_name

type_index

image_symname

base_name

member_name

 

directory_path

node_name

label_symname

base_name

 

linenumber_symname

linenumber

 

loader_symname

loader_file_path

loader_name

module_symname

base_name

 

type_symname

type_index

 

 

Figure 202. Namespace Architecture

 

Many of the following properties are used in more than one namespace. The explanations for these properties will assume a limited context as their use is similar. Some of these definitions assume that you’re are looking at the following function prototype:

void c::foo<int>(int &)

base_name

The name of the function; for example, foo.

cplus_class_name

The C++ class name; for example, c.

cplus_local_name

Not used.

cplus_overload_list

The function’s signature; for example,int &.

cplus_template_types

The template used to instantiate the function; for example: <int>.

cplus_type_name

The data type of the returned value; for example, void.

directory_hint

The directory to which you were attached when you started TotalView.

directory_path

Your file’s pathname as it is named within your program.

fortran_module_name

The name of your module. Typically, this looks like module‘var or module‘subr‘var.

fortran_parent_function_name

The parent of the subroutine. For example, the parent is module in a reference such as module‘subr. If you have an inner subroutine, the parent is the outer subroutine.

linenumber

The line number at which something occurred.

loader_file_path

The file’s pathname.

loader_name

The mangled name.

member_name

In a library, you might have an object reference; for example, libC.a(foo.so). foo.so is the member name.

node_name

Not used.

type_index

A handle that points to the type definition. Its format is <number,number,number>.